创新的FX操控系统 感触高效智能
全新智能化人机交互操控系统
- 7寸LCD彩色电容屏,采用玻璃面板,如同手机般的触控操作体验
- LINUX系统,分辨率达:1024×600,中英双语言显示和3种主题界面自由切换
- 简洁直观的UI界面设计,可显示全新定义的滤芯、储存与水质状态等,让您全面了解系统运行状态及参数,重要指标,一览无余


可追溯的全面数据管理
- 存储长达5年的取水、报警和耗材更换记录等运行数据,通过云平台可实现产品全生命周期的数据存储,无纸化数据管理,满足您的数据追踪需求
- 具有USB端口数据导出和云平台数据下载的功能
- PDF格式的数据报告文档,防止篡改,确保数据完整性的溯源规定
- 取水报告功能,包含每次取水的水质、取水量及用户等信息,符合监管法规要求,认证更容易

多用户管理的共享模式
- 主用户可添加多个二级用户,每个用户均拥有独立ID及密码保护
- 锁屏键可实现设备的快速锁定与用户切换,能让多部门、多项目共享设备
- 取水记录报告功能,可查看及导出各ID的取水记录,实现按用户ID分摊耗材和维保成本

全面的水质监测及报警
- 4路水质监测及超标报警 (进水、RO水、DI水和UP超纯水[1]),电极常数0.01cm-1,温度灵敏度0.1℃,可同时显示温度补偿后的电导率/电阻率和水温
- 4路水量测量,包含3路( RO水、DI水和UP超纯水)定量取水和1路进水量累计功能
- RO膜离子截留率实时显示和超标报警功能
- 配备进水压力传感器,实时监测并显示进水压力,方便及时了解进水状况
- 内置TOC检测模块,可实时监测超纯水的TOC,检测范围:0.5-999.9ppb,检测精度±0.1ppb,符合USP和EP系统适应性测试[2]
- [1].依据型号配置不同,纯水等级有差异,具体以产品说明书为准
- [2].仅适用于加装UV组件的超纯水系统

完善的耗材管理
- 结合水质、时间及处理量的耗材寿命(PP/PC/RO/DI/UP/UV/UF/TF[1])管理功能,降低耗材成本
- 主界面以动态图标百分比的形式显示滤芯剩余寿命,蓝(正常)、黄(预警)、红(报警)3色滤芯寿命逐级提醒功能,所有滤芯状态清晰可见
- 点击滤芯图标可查看滤芯状态、纯化技术和滤芯功能,并可实现扫码购买滤芯的功能
- 原装耗材序列号验证功能,加密的长串序列号验证码可防止耗材安装更换的误操作
- [1].依据型号不同,耗材配置各有差异,具体以产品说明书为准
%E5%8F%8A%E4%BA%91%E5%B9%B3%E5%8F%B0%E6%8A%80%E6%9C%AF.png)
创新的物联网(IOT)及云平台技术
- 可通过以太网、WIFI联网,实现远程数据采集、监控和管理功能
- 可从PC、WAP或微信登录云平台,了解设备信息
- 及时的告警信息,实现快速的客户服务响应
- 基于大数据的运行状况分析,使故障判断更加准确
- 工单系统可为客户提供高效的服务保障
- 可连接到LIMS实验室信息管理系统或BMS楼宇管理系统,实现设备信息化,使实验室信息管理更加高效、全面和规范

灵活多样的取水方式[1]
- 1套系统具备4个取水点,3种纯水-RO水、DI水和UP超纯水,满足所有实验用水的需求
- 主机配备RO/DI/UP 3个标准取水口,常规和定量2种取水方式,带来全新的取水体验
- 专业级PE纯水箱提供第4个取水口,极大提高取水效率
- [1].依据型号配置不同,取水类型和方式有差异,具体以产品说明书为准

直观的水箱储存状态
- 采用先进的压力传感器进行液位测量,主界面的动态图标可实时显示水箱液面、储存量(L)及储存百分比(%),储存状态一目了然

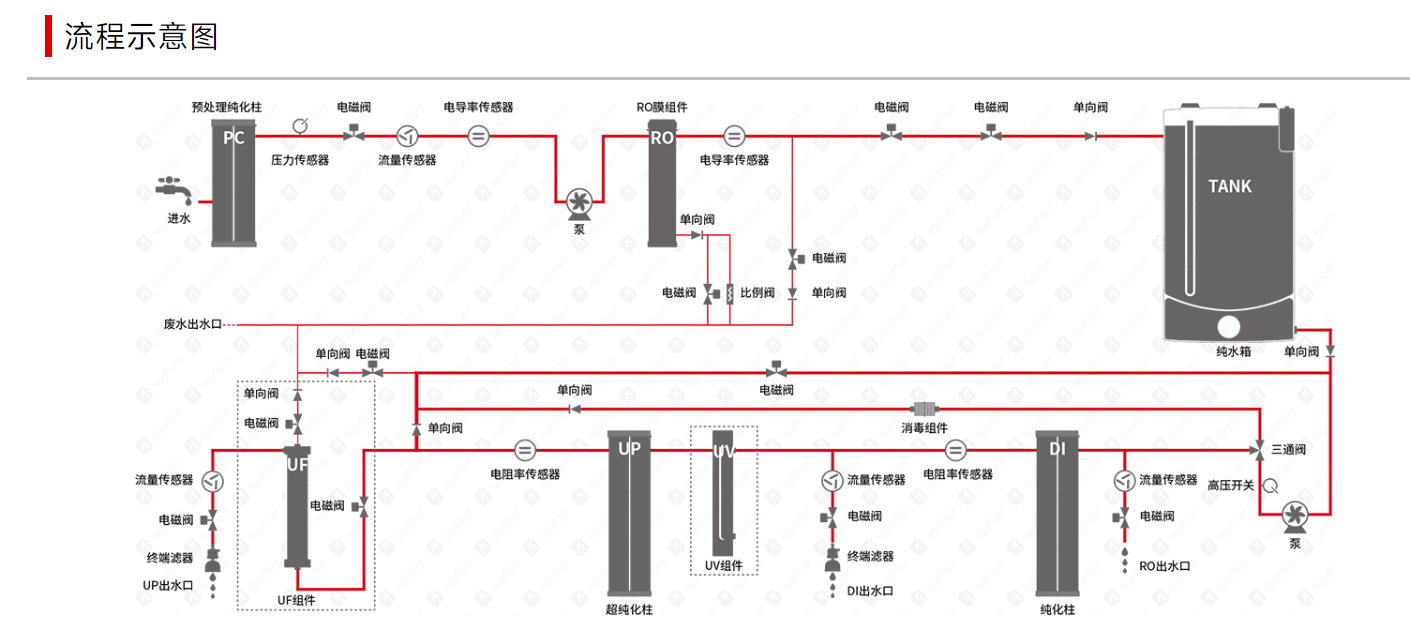
强大的系统概览图
- 图文并茂的展示工艺流程、滤芯配置、水质参数、脱盐率、耗材寿命和水箱储存状态等信息
- RO冲洗、UF冲洗[1]和系统消毒[2]功能按键,可启动反渗透膜、超滤膜组件的强制清洗及系统加药消毒功能,并实时显示3种程序的剩余时间。冲洗功能显著延长RO和UF膜组件的使用寿命,消毒功能有效对超纯水管道系统杀菌
- 可设置间隔运行时间的超纯水循环系统[2],能保持系统低细菌污染水平并降低能耗
- [1].仅适用于加装UF组件的超纯水系统
- [2].仅适用于超纯水系统

周全的安全防护
- 3级权限管理,管理员用户与普通用户有严格的权限区分
- 集成的双漏水保护报警装置,可监测机器内部漏水及地面积水
- 系统缺水及低水压、水箱满水、系统高压报警保护
- 所有报警信息可存储于主机和云平台,满足数据安全要求
进阶的FX系统设计 缔造实力品质

专业级200升PE纯水箱
- 与FX主机一体化设计,即是纯水箱又是主箱体,结构紧凑精巧
- HDPE聚乙烯材质,双层箱体设计,外层加入抗UV阻剂,防止内部藻类滋生,提升水箱耐用度,内层使用纯PE原料,减少材料析出,保证水质安全
- 锥形桶底部安装有排水阀,可排空水箱储水,保证彻底清洗
- 底部进水的方式,降低CO2的吸收
- 加大的水箱密封盖,既能防止空气进入,又方便人工清洗
- 标配液位压力传感器,以1%的精度,连续显示水箱液位
- 标配复合空气滤器,内含特殊填料及微孔滤膜,可吸附CO2和有机物,过滤细菌及颗粒等
- 选配UV紫外线消毒模块,杀菌并抑制水箱内细菌滋生

强劲的20英寸预处理柱
- 精度5μm的深层折叠PP纯化柱,高效过滤水中颗粒物
- 精度5μm带催化剂的高性能活性炭纤维PC纯化柱,高效吸附有机物及余氯,有效避免炭粉析出
- 折叠+炭纤维滤芯的组合,可带来更大的滤芯处理能力,延长了更换周期,降低了运行成本

严谨的工业级二级RO系统[1]
- 与单级RO系统相比,二级RO水质可稳定<5μm/cm(进水电导率<1500μm/cm),超纯化单元的寿命更长
- 进口陶氏DOW 工业级RO膜组件[2],实现高达99%的脱盐率
- 进口陶氏DOW RO膜片,兼顾了长寿命、稳定性和高脱
- 可设置冲洗间隔和持续时间的RO膜自动冲洗功能,有效防止水垢,延长膜寿命
- 整体封装的抛弃式RO膜组件,安装维保更加方便
- RO水不合格自动排放功能,实时监测RO水质,确保进入后端纯化组件的纯水质量
- [1].二级RO系统仅应用于FXUS/FXUE/FXDE系列产品
- [2]. 工业级RO膜组件仅应用于150、250升/小时2种产水量的产品

高效的纯化柱
- 专利技术的纯化柱结构,有效防止树脂分层,保证柱效
- 纯化柱树脂填量达5.2L/组,至多可配备2组[1],总填量达10.4L,实现更大的离子交换能力,显著降低使用成本
- 进口混床树脂及高纯柱体材料,确保产水达到18.2MΩ.cm,并减少TOC析出
- [1].产水量≥150升/小时,离子纯化柱采用外置式超大容量专业级DI柱体,树脂装填量高达32升

特殊设计的EDI[1]
- 无需添加软化剂、化学再生或更换DI柱,既可稳定获得10MΩ.cm(25℃)以上(通常高达15 MΩ.cm),TOC≤30ppb的Ⅱ级纯水[2],延长下游纯化单元寿命,降低的维护成本
- [1].EDI模块仅用于FXUE/FXDE系列产品
- [2].数值受进水中污染物的性质和浓度影响而有可能不同

内置1.8升压力纯水桶[1]
- 具备储水及增压的双重功能,通过FDA认证,全封闭的结构有效隔绝空气,防止CO2及其他污染物与纯水接触,至多可选配至100升容积
- 可选配60及120升2种规格液位纯水箱,配备空气过滤器,实现更专业级纯水储存
- [1].仅应用于FXUE/FXDE系列产品

双波长UV紫外灯(185&254nm)[1]
- 进口灯管,结合SUS316L过流器,可降低TOC含量至≤2ppb[2]的痕量级别,还可以有效杀菌并抑制细菌生长,适用于HPLC、UPLC、LC-MS等精密仪器的分析用水
- [1].仅适用于加装UV组件的产品,具体以产品说明书为准
- [2].数值受进水中污染物的性质和浓度影响而有可能不同

UF超滤组件[1]
- 进口PES超滤组件,截留分子量(MWCO)达5000D,有效去除热原/内毒素、RNase、DNase,生产无核酸酶、无蛋白酶和无细菌的超纯水,适用于细胞培养/IVF等生命科学应用
- UF超滤组件定时自动冲洗功能,确保有效去除热原/内毒素,延长UF组件的寿命
- [1].仅适用于加装UF组件的产品,具体以产品说明书为准

无菌终端过滤器[1]
- 加大过滤面积的(0.45+0.2)μm双层PES滤膜,增大纯水过滤流速,同时确保微生物的截留,有效去除颗粒物和细菌,满足关键应用要求
- [1].仅适用于超纯水系统及UT系列产品,具体以产品说明书为准

多种通讯接口[1]
- USB接口,可导出运行数据或在线升级系统版本
- RJ45、USB/WIFI接口,实现物联网和云平台的连接,方便接入LIMS或BMS系统
- HiDis取水手臂接口,实现供电及与主机的数据通讯
- L-Tank纯水箱接口,与主机同步水箱液位信号
- FS脚踏开关接口,方便取水,适用更多纯水使用场景
- LS漏水传感器接口,及时报警系统外部漏水,强化设备安全
- [1].依据型号不同,接口配置各有差异,具体以产品说明书为
FX与PWS相结合 实现一机既所有的纯水工作站

中央纯水系统示意图

中央纯水系统流程图

实验室中小型中央纯水的优选
- 专为单个、多个实验室或单层实验楼设计的中小规模实验室集中供水系统
- FX制水主机(0.4m2)和PWS-L分配系统(0.3m2)[1]总占地面积小于0.7m2,无需预留专用纯水机房,节约实验室宝贵空间
- 全塑箱体的降噪工艺及静音设计,可直接放入实验室,避免打扰您专注于实验任务
- [1].匹配PWS-M分配系统时,占地面积将会变大,具体以产品配置为准

高度集成的一体化设计
- 包含了从FX纯水制备系统到PWS智能储存分配系统的所有纯化模块(包括原水预处理、RO主机、EDI和超纯化模块,以及200升水箱、消毒组件、分配泵和分配模块等),一套系统满足您所有纯水应用需求。

智能的PWS-L储存分配系统
- PLC智能控制,实现全自动的分配循环和加药消毒功能,并能根据不同的纯水管道布局和用水情况,不断优化控制程序,保证系统出水的高品质
- 分配循环功能,可设置日/夜、工作日/假日等多种工作模式,实现节能与保证管路高品质水质的结合
- 加药消毒功能,可适配Hyperpurex®专属消毒液,控制整个系统的低细菌污染水平
- 储存模块
- 集成200升PE水箱,与主机一体化设计
- 标配液位传感器,以1%的精度,连续显示水箱液位
- 标配复合空气滤器,内含特殊填料及微孔滤膜,可吸附CO2和有机物,过滤细菌及颗粒等
- 选配紫外线消毒组件,杀菌并抑制水箱内细菌滋生
- 分配模块
- 包括:分配泵、分配管路紫外灯组件、出回水的0.2μm管道除菌过滤器、出回水电阻率监测器、压力调节阀以及高品质的管件阀门等,以避免微生物污染并保证系统的长期稳定运行
- 用水点可选配取水手柄,能实时监控管道出水品质
- 用水点可选配UF超滤模块,有效去除热原/内毒素、RNase、DNase,满足细胞培养/IVF等生命科学应用要求

持续升级的PWS-M储存分配系统
- 可以适配N+1个250升PE水箱,实现大水量的多层或整栋实验楼宇集中供水,并可根据您实验发展的需要,持续增加水箱并升级系统,满足您新的纯水需求
- PWS-M具备与PWS-L相同的PLC智能控制,全自动的分配循环和加药消毒功能,是当PWS-L系统的200升水箱无法满足您的应用需求时的进阶选择



扫一扫咨询微信客服
管理员
该内容暂无评论